<- back <-

Geenees Donor Platform

Geenees is a streamlined social gifting platform, facilitating direct connections between donors, non-profits, and corporations to provide swift assistance to families. Within seconds, donors can effortlessly fulfill family wishes, fostering immediate impact and support.

Role

User Researcher and User Experience Designer

Timeline

Four Months (2021)

Tools

Figma, Adobe Illustrator, HotJar, JIRA, Miro

Problem

Throughout the global pandemic, families faced unprecedented challenges, grappling with job loss and a stark reduction in access to essential resources to sustain their households. Compounded by restrictions on in-person activities, local organizations found themselves constrained in their ability to provide aid effectively. Meanwhile, for donors, existing online platforms primarily offered avenues for monetary contributions. However, there was a growing desire among donors to establish more meaningful connections and contribute in ways beyond monetary donations alone.

User Research

In our user research phase, I engaged in interviews with 10 individuals from the millennial demographic, all of whom were potential donors. These interviews were structured to uncover the underlying barriers to donation. Through these conversations, common threads emerged, revealing issues such as a lack of trust in charitable organizations, a reluctance to donate solely in monetary terms, and dissatisfaction with the static nature of the donation process. Building on these insights, our team synthesized the findings to create a persona, providing a focal point to inform and guide our design decisions moving forward.

Solution

Geenees provides an interactive platform where donors can seamlessly engage with families, delving into their unique stories and aspirations. By perusing these narratives, donors gain insight into the families' circumstances and discover a curated list of wishes they've expressed. When it's time to make a difference, donors can discreetly fulfill these wishes, ensuring heartfelt gifts reach the families' doorsteps, sparking joy and hope.

Our User

In the user research, I interviewed 10 candidates in the millennial age demographic who qualify as potential donors. Through user interviews, I was able to guide our discussion to find out the barriers for donating. After conducting the interviews, I discovered common themes of disjointed trust with organizations, not wanting to donate a monetary value, and having a static experience when donating. Our research also allowed our team to craft a persona to guide us through the design process.

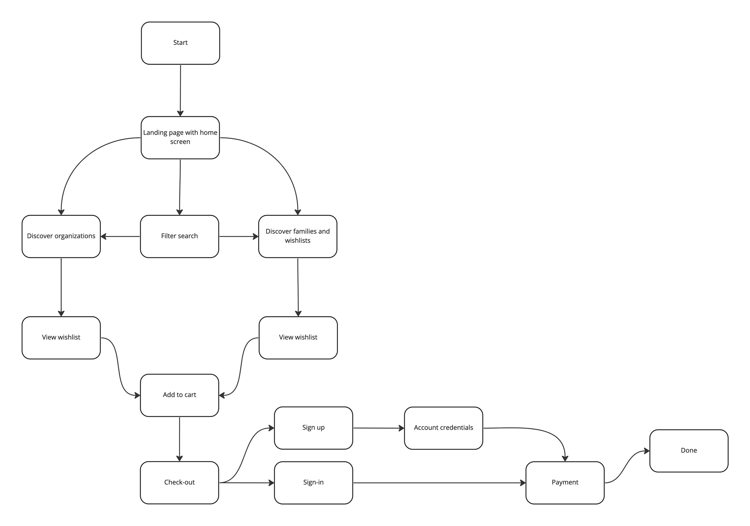
User Flow

The user flow served as the backbone for developing the necessary wireframes to shape the user experience. This iterative process involved exploring various approaches to screen delivery, ranging from gamification elements to traditional B2C workflows. Our methodology began by examining familiar experiences within our target demographic, leveraging established design patterns to inform our product's layout. Central to this endeavor was the imperative for simplicity, efficiency, and ease of learning, ensuring that the user flow facilitated a seamless journey for our audience.

Wireframes and Usability Testing

After finalizing the user flows, I proceeded to craft wireframes that would guide users through the platform's experience. The platform's architecture prioritized highlighting the filtering functionality, presenting families and organizations prominently, all while maintaining a consistent and compelling brand message.

These initial wireframes underwent the first round of usability testing, validating our user flow and uncovering consistent themes that resonated with our audience. Leveraging this feedback, we refined the designs to enhance user experience and prepared them for A/B testing with our target users. Following the A/B testing phase, the final wireframes were meticulously revised based on insights gathered, ensuring an optimal user journey.

Final Product

The Geenees platform empowers donors to explore the stories and wishlists of new families, fostering a sense of connection and support. Over a rigorous four-month development period, I collaborated closely with the development team to establish a minimum viable product for release. Essential features for the MVP included a dynamic filter bar, facilitation of second-hand donations, and integration with third-party platforms for order fulfillment.

A significant takeaway from this project was the value of agility. With tight deadlines and a lean development team, we navigated the necessity of prioritization, balancing feature scoping with foundational elements crucial for success. Despite these challenges, we successfully delivered the product on schedule, with a commitment to ongoing iteration and enhancement, ensuring a continuous cadence of new features and improvements.

× Fullscreen Image